
广州老牌中药企业香雪制药正面临发展压力。
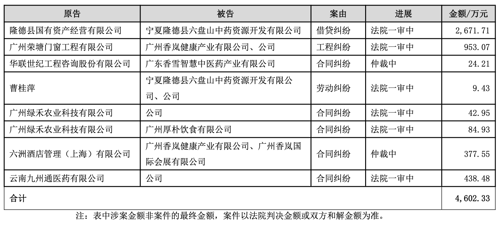
3月30日,ST香雪公告,公司及子公司连续十二个月内作为被告累计涉及的诉讼事项涉案金额合计约4602.33万元,占最近一期经审计净资产4.36%,包括与隆德县国有资产经营有限公司的借贷纠纷(2671.71万元)以及多项工程、劳动、合同纠纷。部分案件尚在法院审理中或尚未结案,对公司利润的影响尚待评估。

ST香雪连续12月累计诉讼事项的基本情况。图片来源:公司公告。
同日,ST香雪公告,向广州农村商业银行股份有限公司黄埔支行申请人民币5.5亿元借款续期,借款续期不超过两年,用于公司的经营生产发展。
此前(2月13日),公司及其子公司广东高迅医用导管有限公司已分别向广东南海农村商业银行申请不超过人民币3.693亿元和6810万元的借款重组,期限一年,用于经营生产。
这三笔总额近10亿元的大额银行借款与公司正在推进的预重整程序相关。去年1月,公司曾收到债权人广东景龙建设集团有限公司送达的《告知函》,其以公司未履行生效法律文书、不能清偿到期债务,明显缺乏清偿能力,但具有重整价值及重整的可行性为由,向广州中院申请对公司进行预重整。4月,广州中院同意公司预重整,预重整期间为3个月。
然而,预重整并未按原计划进行,经历了三次延期。2025年7月10日,公司宣布预重整期延长至2025年10月11日;2025年10月20日,公司宣布预重整期延长至2026年1月11日;2月24日,ST香雪再次宣布,广州中院同意公司将预重整期延长至2026年4月11日,后续是否进入重整程序存在不确定性,有待法院后续裁定。
财报数据显示,ST香雪正深陷连年亏损的泥潭,2021年至2024年归母净利润分别为-6.77亿元、-5.30亿元、-3.89亿元、-8.59亿元,2025年归母净利润预计为-6.35亿元至-9.34亿元。ST香雪在2025年度业绩预告中称,公司的亏损状态系市场竞争加剧和流动性危机、中成药销售不及预期,加之财务费用高、资产负担重及减值准备等多重原因所致。
南方+记者 梅子仪
亿融配资提示:文章来自网络,不代表本站观点。